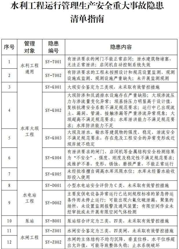
根据国务院安委会办公室关于进一步完善隧道工程重大事故隐患判定工作的要求,结合水利行业实际情况,水利部监督司组织对《水利工程生产安全重大事故隐患清单指南(2021年版)》进行修订,形成了《水利工程生产安全重大事故隐患清单指南(2023年版)》。全文如下。
转发关于中国水利学会关......
2025-08-06
关于召开成渝双城经济圈......
2025-07-15
关于召开四川省水利学会......
2025-07-14
关于举办 2024 年......
2024-11-01
四川省水利学会 关于设......
2024-10-29
2024边坡与滑坡工程......
2024-10-21
2024-10-12
关于暂停开展四川土木工......
2024-09-09